THE BRIEF
Bankwest was seeking to partner with an experienced innovation, research, and design consultancy to conduct a comprehensive discovery engagement that would uncover the needs and motivations of customers and inform the development of an overarching strategic vision for rolling out the design of a leading bank website that will push industry best-practice and support for users through an innovative acquisition and engagement process.
To comply with my non-disclosure agreement, I have omitted confidential information in this case study. The information in this case study is my own and does not necessarily reflect the views of the client.
THE CHALLENGE
Over several months I, alongside a fellow consultant set out to discover how we can bring a more human experience into the Bankwest website and its services. In doing so, we hoped to improve customer acquisition, enrich the retention experience and in turn drive advocacy. Using customer-led research and design we wanted to understand;
What customers are thinking, feeling, and doing at key life stage moments
Test assumptions and validate decisions through iterative design & testing
Uncover opportunities throughout the customer journey
Identify what, when, and how to best communicate with customers
Create concept designs that show the ideal experience for customers on the public website
THE APPROACH
To start off, we conducted a stakeholder workshop to extract knowledge and information from the varying business partners within the bank.
Part of this exercise is to help the team understand the landscape and known challenges or unknown areas from the client. We also gain insight into their perception of customer archetypes, their goals, or concerns they might have.
What I find extremely valuable at this point is understanding what the business doesn’t know. Knowing this helps to firm up research objectives and what you’re trying to set out to achieve. The last thing they need is another consultant telling them what they already know, so upfront is was important we were aligned about what we were setting out to achieve and how we can deliver value – think pre-mortem.
IMMERSION
A series of in-home interviews were conducted across key segments in order to understand the current landscape of Bankwest customers (and non-customers), focusing on their needs and behaviours when it came to dealing with their banking and finances.
Following these interviews, a series of workshops were held to develop and later prioritize potential initiatives to overcome key (new and current) customer challenges as observed during the research and to also capitalize on opportunities that were identified.
DEFINING THE PROBLEM WITH CVP CANVAS
We were now armed with plenty of insights from the immersion phase. What we wanted to do now was map this data onto the CVP canvas to really know the customers and distill key pain points. This exercise illustrated jobs to be done and problems or barriers customers were faced with and enabled us to dig deeper and understand what customers were aspiring to.
Work in progress Value Proposition Map
MAPPING THE CUSTOMER JOURNEY
The accumulation of the research synthesis helped us formulate an understanding of customer behaviours when obtaining and establishing a relationship with the bank. We discovered that customers tend to reach out to other sources (online and offline) to gather, validate assumptions, and often be influenced by those sources. Often times engaging the different banking shop fronts to find information relevant to their current situation and financial circumstances. These learnings and may more informed the vision and concept stages of the project.
OPPORTUNITIES
One opportunity that stood out was for Bankwest to be more present and relevant throughout the customers’ life stages and the periods in between. Being present and relevant would mean the intelligent and appropriate use of customer data, delivering the right information at the right time. The intent would be to empower the customer and make it easy for them to manage their finances, very much like a coach or a concierge.
EXPERIENCE PRINCIPLES
The creation of the design principles was created to have shared guidelines that reflect the core design values and vision. They are to be used as a reminder to product and engineering teams what kind of customer experience they should be striving for and help make informed design decisions.
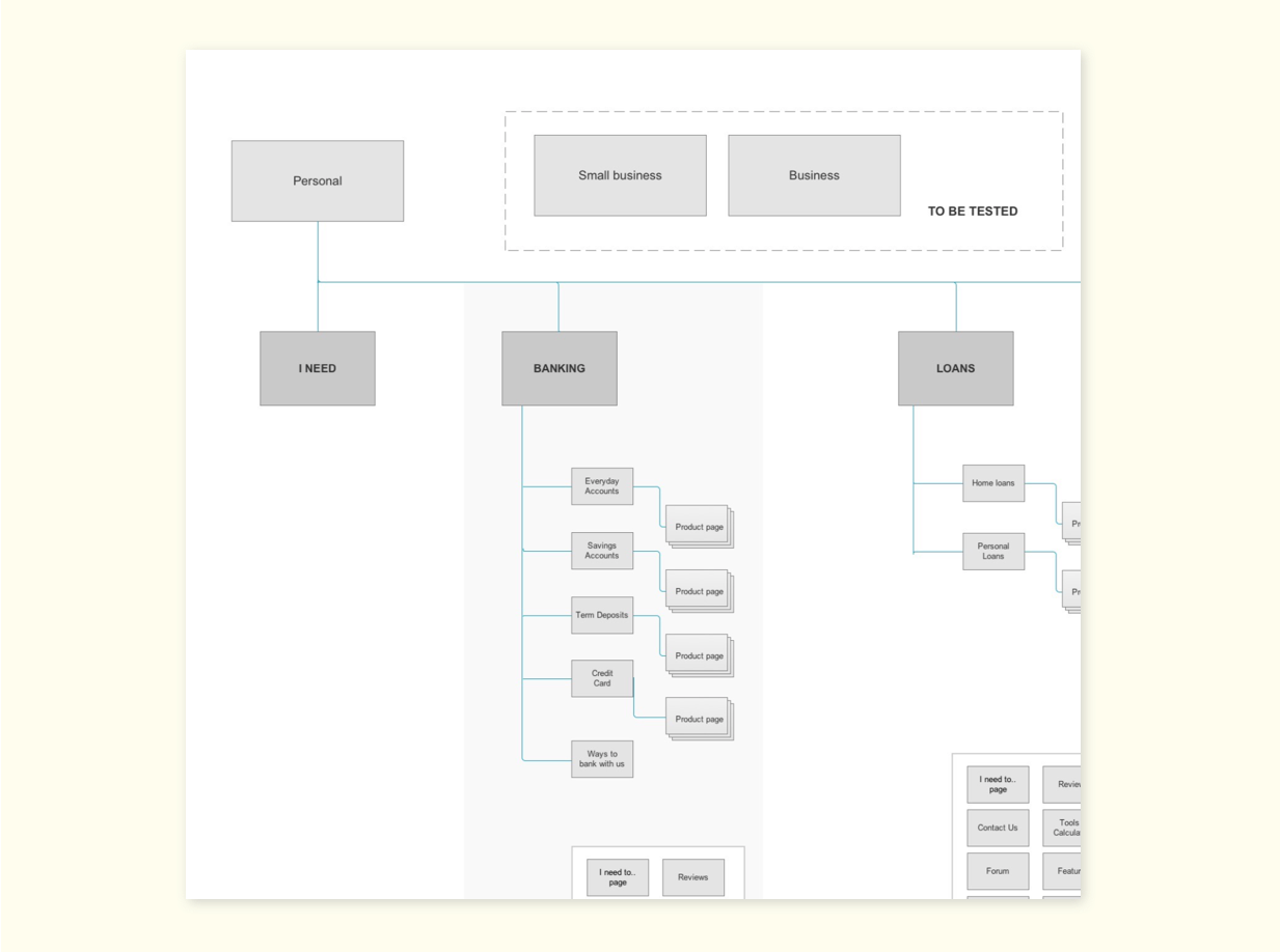
INFORMATION ARCHITECTURE TESTING
Treejack, an online research tool, was used to test the effectiveness of how information was organized and categorized. Participants were presented with around 20 separate tasks asking where they would expect information types to be displayed within a proposed new IA. From the image below, you can see an example list to choose from.
Above: The architecture was refined following IA testing to ensure labelling and flows aligned with customer mental models.
PROTOTYPING AND CONCEPT TESTING
Concepts were created collaboratively in a series of workshops, using the findings from research and stimulus we created for the activities. We took these outputs and started rough with sketches, progressing to clickable pages we could put in front of people to understand if we were on the right track, and if not, still be in a position to pivot.
Above: Four separate flows were testing with active customers.
BRINGING IT TOGETHER
Research and design assisted in visualizing the ideal online experience for customers (Retail and Small Business). Bringing together the project work we presented the Bankwest with a vision that articulated the experience promise, principles, and how these principles might look in the future for a customer.
FROM CONCEPTS TO VISUAL DESIGN
Our design team brought on a Visual Design Lead mid-project to start creative direction and design language in collaboration with marketing teams at Bankwest, leveraging brand strategy, existing guidelines documents.
